数智北京创新中心是市区共建、政企协同的创新平台,通过提供智慧城市实景实数的城市实验沙盘,构建公共数据可信融合渠道,支持开展数据创新、场景应用、评测验证、展示推广、创新孵化等5大核心业务。欢迎各创新主体进驻中心,开展智慧城市建设创新和数据要素融合创新。
一、入驻须知
1.创新业务导向
聚焦智慧城市创新发展与数据要素融合创新双轮驱动,以解决城市发展痛点和探索前沿趋势为目标。
2.入驻对象
有意参与北京市智慧城市场景创新、评测验证和公共数据融合创新的社会各界人士和经济实体,为数智北京创新发展提供各项服务的机构。
3.入驻条件
要求企业具有独立法人资格;法定代表人和主管人员具备良好的职业道德和职业素质;有自主研发或生产能力;具备良好的运营和财务状况;依法纳统纳税;无严重违法违规、失信行为(如偷税漏税、恶意欠薪)或重大安全事件记录,承诺遵守园区管理制度。
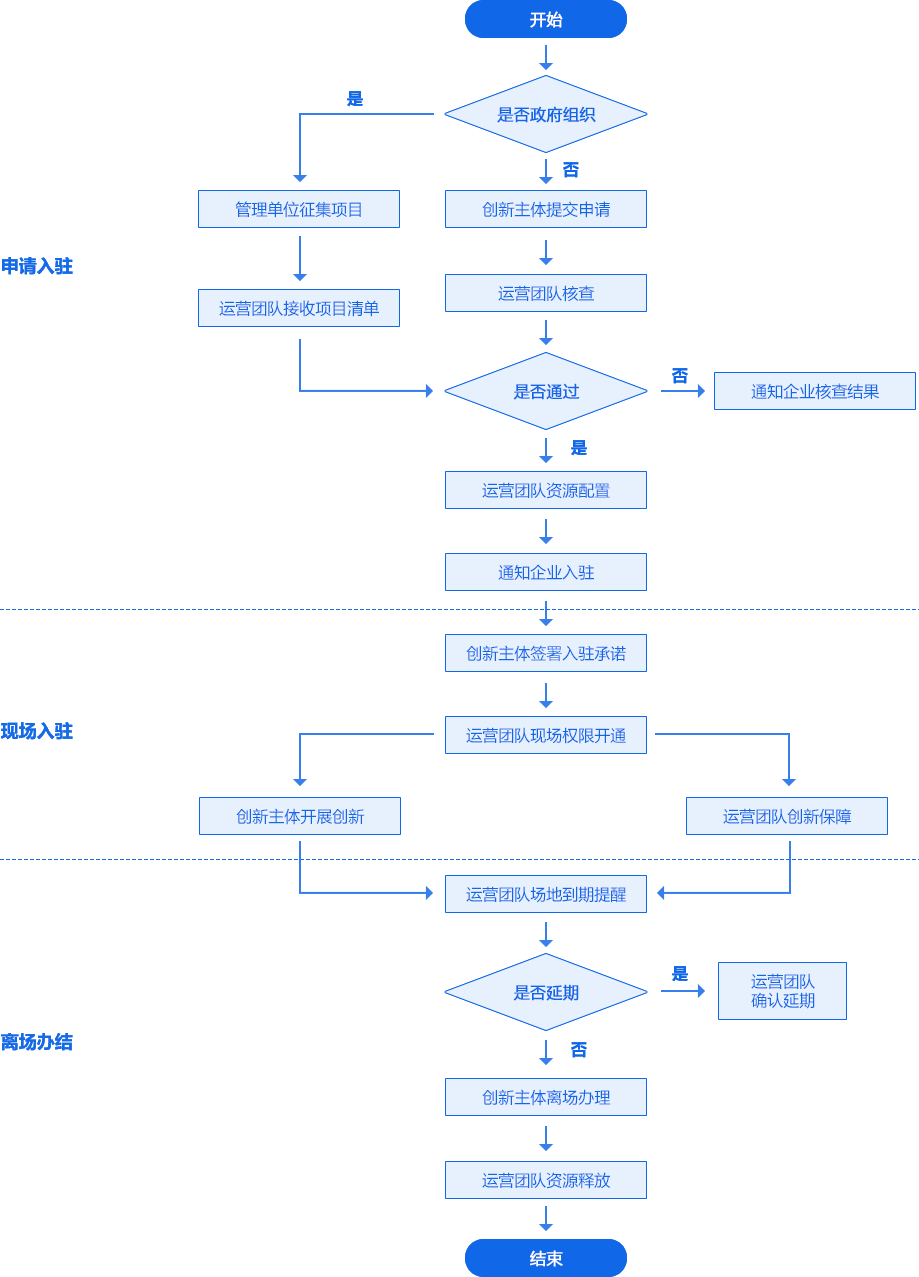
二、31号楼入驻流程

企业入驻主要分为3个阶段,分别为申请入驻、现场入驻和离场办结。
1.申请入驻。政府侧创新活动由管理单位发布征集需求,待征集完成并确认创新项目后,将项目清单同步至运营团队。创新主体(包括企业、高校、科研院所等)自主创新活动,可直接申请入驻创新中心。运营团队核查项目的符合性、资源使用规划等信息,如可行,则进行前期资源配置并通知企业入驻。如不可行,则通知企业核查未通过结果。审核日期不超过3个工作日。
2.现场入驻。企业接到入驻通知后,可现场办理入驻。在签订入驻承诺后,运营团队开通相关权限(门禁、云桌面账号、资源账号等),并确认创新主体办公位置。创新主体应在规划区域内开展创新活动,在此过程中,运营团队提供技术保障和办公保障。
3.离场办结。在场地、资源即将到期时,运营团队将提醒创新主体,如需延期,则需通知运营团队;如无需延期,则需办理离场手续,关闭相关权限。确认创新团队离场后,运营团队将释放相关资源。